長照2.0
巴氏量表懶人包2024最新!申請長照看護需要它!
2020/03/13
圖片來源:Photo AC, 資料來源:衛生福利部
疾病意外與明天哪個會先到?沒有人有正確答案,往往在面對長期照顧問題時,從治療到後續復健都讓人心力交瘁,甚至每天都在倒數計時出院的那一天......
雙薪家庭與老齡化的快速推升,讓許多家庭對於看護的需求逐年增加,勞委會研擬後放寬申請外籍家庭看護工資格,在2012年9月19日起,80歲以上老人其巴氏量表評估為嚴重依賴(巴氏量表分數60分以下),便可申請外籍看護資格,在當時造福約3.3萬人;而看護的申請需要既定的資格與文件,除了特定類別的重度身心障礙手冊之外,也可以請醫院開立巴氏量表,因此我們來了解這份常見的表格-巴氏量表(Barthel Index)。
巴氏量表是什麼?
巴氏量表(Barthel Index)又名ADLs,是一個由醫療團隊來評估患者日常生活功能的評估量表。透過量表鑑定來了解患者需要給予何種醫療照顧,也確認患者是否符合申請外籍看護! 巴氏量表用來評估患者的生活自主能力,因此分數越低分,表示患者的生活自主能力越不足,當評分低於一定分數時,可向政府申請全日看護補助及其他相關補助,以下列出總評分級距並且說明各項評分與內容。
巴氏量表總評分為100分,分為5個級距
- 完全依賴 0分-20分
- 嚴重依賴 21分-60分
- 中度依賴 61分-90分
- 輕度依賴 91分-99分
- 完全獨立 100分
巴氏量表各項評分與內容說明
巴氏量表分數是由以下十個項目的各項得分組合而成,而各項目的內容都有明確的定義或動作說明,以便醫師或社工評估申請人的生活自主能力。
| 項目 | 分數 | 內容說明 |
進食 | 10 | 自己在合理的時間內(約10秒鐘吃一口)。可用筷子取食眼前食物。若需使用進食輔具,會自行取用穿脫,不需協助。 |
5 | 需別人協助取用或切好食物或穿脫進食輔具。 | |
0 | 無法自行取食。 | |
個人衛生 | 5 | 可自行刷牙、洗臉、洗手、梳頭、刮鬍子。 |
0 | 需別人協助才能完成上述盥洗項目。 | |
上廁所 | 10 | 可自行上下馬桶,便後清潔,不會弄髒衣褲,且沒有安全上的顧慮。倘使用便盆,可自行取放並清洗乾淨。 |
5 | 在上述如廁過程中需協助保持平衡整理衣物或使用衛生紙。 | |
0 | 無法自行完成如廁過程。 | |
穿脫衣服 | 10 | 可自行穿脫衣褲鞋襪,必要時使用輔具。 |
5 | 在別人幫忙下,可自行完成一半以上動作。 | |
0 | 需要別人完全幫忙。 | |
洗澡 | 5 | 可自行完成盆浴或淋浴。 |
0 | 需別人協助才能完成盆浴或淋浴。 | |
大便控制 | 10 | 不會失禁,必要時會自行使用塞劑。 |
5 | 偶而會失禁(每週不超過一次),使用塞劑時需要別人幫忙。 | |
0 | 失禁或需要灌腸。 | |
小便控制 | 10 | 日夜皆不會尿失禁,必要時會自行使用並清理尿布尿套。 |
5 | 偶而會失禁(每週不超過一次),使用尿布尿套時需要別人幫忙。 | |
0 | 失禁或需要導尿。 | |
平地行走 | 15 | 使用或不使用輔具(包括穿支架、義肢或無輪子之助行器)皆可獨立行走50公尺以上。 |
10 | 需要稍微扶持或口頭教導方向可行走50公尺以上。 | |
5 | 雖無法行走,但可獨立操作輪椅或電動輪椅(包含轉彎、進門即接近桌子、床沿)並可推行50公尺以上。 | |
0 | 需要別人幫忙。 |
只要有醫師執照的醫師就可以開巴氏量表,並沒有特定限制哪一科別的醫師才開立,但請醫師開立巴氏量表前,必須要先提供醫療機構所開出的60日內有效「病症暨失能診斷證明書」,或者是當地主管機關所開具的重度身心障礙證明才能申請開立,醫師會依照不同項目作為評分標準,如前述, 80歲以下患者要在35分以下、80歲以上患者在60分以下,才可以申請外籍看護,達到申請資格分數後,照管中心會派專人與患者或家屬聯繫後續申請流程。
如果巴氏量表分數未達到申請標準而無法申請看護或補助也無須擔憂,還是有機會可以申請長照2.0的其他服務,例如居家復能、輔具補助、喘息服務等等,這些項目都可以改善患者的狀況與減輕照顧者的負擔。
〈延伸閱讀:輔具補助申請一點都不難!〉
〈延伸閱讀:一次搞懂長照 2.0!服務內容、對象&補助懶人包〉
巴氏量表用途有哪些?3 大服務看過來!
不同情況下的長照需求,會對應出不同的申請資格與條件,而巴氏量表又稱日常生活活動量表(ADLs),顧名思義是評估病患的日常活動能力,又或是疾病恢復及退化的情形,當要申請以下三種服務,皆需要接受巴氏量表的評估,而在特定條件並符合長照評估相應規定之下,申請外籍看護亦可免評巴氏量表申請該服務。
照顧服務(居家服務、日間照顧及家庭托顧)
我國整體人口結構快速趨向高齡化,使得長期照顧(簡稱長照)需求人數也同步增加。為發展完善的長照制度,除積極推廣社區整體照顧模式試辦計畫、發展創新服務,建構以社區為基礎的健康照護團隊體系,並將服務延伸銜接至出院準備服務、居家醫療等服務。申請長期照護服務時,如日間照顧、家庭托顧等,需要經過巴氏量表評估後才能申請。
居家護理服務
當病患有長期慢性疾病,經照護醫事人員評估確有醫療需求,若居住地為住家而非護理機構時,因為失能或病患的疾病特性不便外出的情況下,當病患的巴氏量表評分低於60分時,即可申請全民健保「居家護理」服務。
〈延伸閱讀:居家長照看過來!預防老大人"哀"的迫降 你該準備的三種輔具!〉
申請「外籍看護」服務
當病患或年長者因疾病與體弱而無法自理,這時僅由家人照顧成為極大的照顧壓力,因此透過上述的巴氏量表的各項評分來判斷申請者的依賴程度,若符合巴氏量表的評估標準,就能申請外籍看護,巴氏量表的分數必須低於一定標準,且醫院須要開立診斷證明書及傳遞單。
免評巴氏量表!這3類人可直接申請外籍看護!
在2023年10月之後,以下三類族群可免評巴氏量表即申請外籍看護喔!
持續使用照顧服務者
符合長期照顧服務申請及給付辦法第七條及第九條,且由各級政府補助使用居家照顧服務、日間照顧服務或家庭托顧服務連續達6個月以上 。雇主須先向各地照管中心申請,由照管中心給予認定是否符合資格,再向勞動部申請移工。
〈延伸閱讀:Check!長照家庭無障礙生活空間的五大改善重點〉
領有身心障礙證明,並符合特定障別和程度
但是,如果沒有巴氏量表也可以申請嗎?答案是可以。另外的方式,就是若持有「特定身心障礙手冊」,可直接向當地的長照中心申請。以下十四種特定障別,當符合其嚴重程度之標準時,即可免評巴氏量表申請外籍看護。
程度別 | 障礙別 | ICD代碼 |
輕度以上 | 失智症 | 代碼10 |
中度以上 | 吞嚥機能失去功能 | 代碼07 |
重度以上 | 平衡機能障礙 | 代碼03 |
肢體障礙 | 代碼05 | |
智能障礙 | 代碼06 | |
呼吸器官失去功能 | 代碼07 | |
植物人 | 代碼09 | |
自閉症 | 代碼11 | |
精神病 | 代碼12 | |
罕見疾病 | 代碼15 | |
染色體異常 | 代碼16 | |
先天代謝異常 | 代碼16 | |
其他先天缺陷 | 代碼16 | |
多重障礙者,需涵蓋該表內任一障礙 | 代碼13 |
經一名神經科或精神科專科醫師,評估失智症輕度以上
有失智評估量表CDR 1分以上:經神經科或精神科專科醫師開立失智症診斷證明書,並載明或檢附臨床失智評估表輕度以上( CDR 1分以上者),申請外籍看護免巴氏量表條件,包含失智評估量表CDR一分以上,連續使用長照6個月,或符合特定身心障礙項目者,免開表即可申請外籍看護。
〈延伸閱讀:掌握三大功能 為失智症患者挑選對的智能樓梯升降椅 !〉
帶您了解 申請外籍看護怎麼做!
想要申請外籍看護時,誰具備申請資格?該向哪些單位提出申請?又需要哪些申請文件?以下透過簡單清楚的表格來了解這些內容!
誰具備申請外籍看護的資格呢?
申請看護的資格與申請文件對照表
| 申請資格 | 申請文件 |
|---|---|
A類-至醫院開立「病症暨失能診斷證明書暨巴氏量表」 -被看護者為年齡未滿80歲,有全日照護需要者 -年齡滿80歲以上,有嚴重依賴照護需要者 -年齡滿85歲以上,有輕度依賴照護需要者 |
|
B類-持特定身心障礙手冊(等級需達重度以上及符合特定障礙類別) |
|
符合免再重新評估對象 |
|
備註:符合免再重新評估對象有 F類-被看護者現為80歲以上,曾經醫療機構專業評估認定有嚴重依賴或全日照護需要且目前外勞尚未轉出或離境者 G類-被看護者曾經醫療機構專業評估認定有全日照護需要,且為腦性麻痺明顯生活功能不良、脊髓損傷致明顯生活功能受損或截肢併明顯生活功能受損者 H類-被看護者曾經醫療機構專業評估認定有全日照護需要,且由醫療開立符合全攤無法自行下床、需24小時使用呼吸器或維生設備、植物人相關證明者。
| |
| 新制類別 | 舊制代碼類別 |
|---|---|
| 第一類 神經系統構造及精神、心智功能 | 06智能障礙者 |
09植物人 | |
10失智症者(放寬至輕度) | |
11自閉症者 | |
12慢性精神病患者 | |
第二類 眼、耳及相關構造與感官功能及疼痛 | 03平衡機能障礙者 |
第七類 神經、肌肉、骨骼之移動相關構造及其功能 | 05肢體障礙者(不限病症) |
依身心障礙者狀況對應第一至八類 | 15經中央衛生主管機關認定,因罕見疾病而致身心功能障礙者(不限病症) 16染色體異常、先天代謝異常、先天缺陷 13多重障礙者 |
除了巴氏量表之外,申請外籍看護需帶文件有哪些?
「病症暨失能診斷證明書暨巴氏量表」裡有3張表單,分別是:
- 病症暨失能診斷證明書:由醫療人員開立的治療經過、預後及醫師囑言,以及受看護者的照護需求評估。
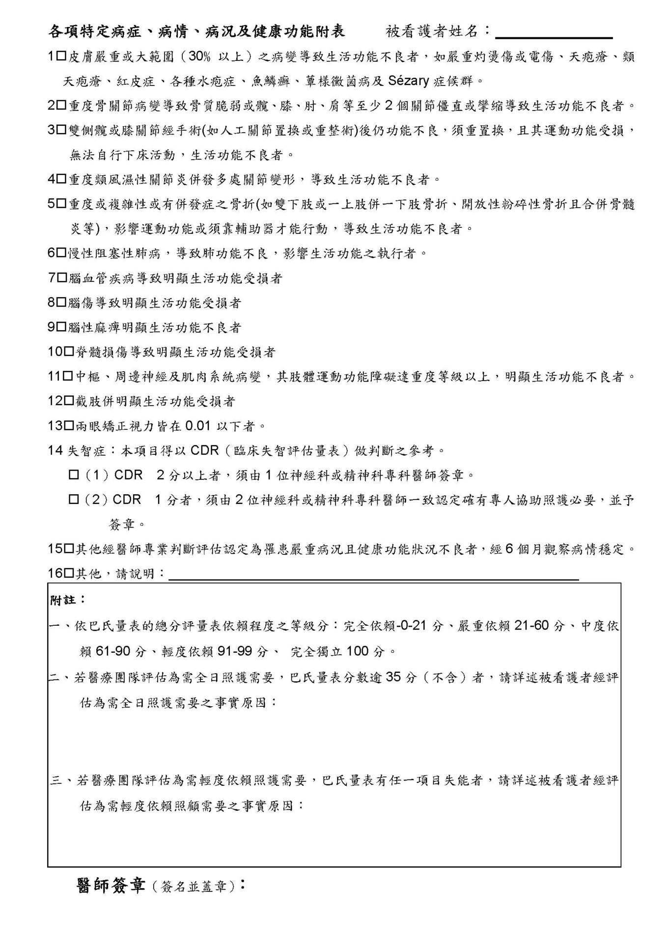
- 健康功能附表:各項特定病症、病情、病況及健康功能。
- 巴氏量表:評估在進食、移位、個人衛生、如廁、洗澡、平地走動、上下樓梯、穿脫衣褲鞋襪、大小便控制上的表現。
病症暨失能診斷證明書
健康功能附表
巴氏量表可向哪些單位提出申請外籍看護?
申請外籍看護需要有據評估資格之醫院進行身體診斷評估,並由醫院協助填寫完整評估表與傳遞單再寄回申請人戶籍所在地的衛生局所,即可等待審查與媒合等階段結束後,即可順利申請外籍看護了,以下提供新北市衛生局的申請外籍看護的前置作業標準流程圖做為範例,各縣市的實際申請流程與時間,可與戶籍所在地的衛生局所聯絡喔。
資料來源:新北市政府衛生局
巴氏量表常見問題
Q1:申請巴氏量表需要多少費用?
申請外籍看護資格條件中,大都是申請巴氏量表,巴氏量表是由醫生評估被照顧者日常生活功能的指標,向政府申請外籍看護的證明文件。若被照顧者行動方便可到醫院鑑定,費用約300元~1,900元,依每家醫院收費標準為準,但不是任何醫院都可開立量表。可開立巴氏量表醫院名單可參考「勞動部」113年5月10日公告「申請聘雇外國人從事家庭看護工作之專業評估被看護者醫療機構」(含醫院和診所),名單為勞動部公告,非即時更新,實際狀況請再與醫療院所確認。
Q2:巴氏量表的有效期限是多久?
112年10月15日起,政府也將申請資格文件效期延長!巴氏量表效期不再只有60天,效期為一年。雇主要留意的是,巴氏量表雖然期限為一年,倘若需要申請許可函,需在長照中心完成推介日起60天內,向勞動部申請「許可函」,許可函下來的有效期限是6個月,可「自動展延」一次3個月,合計共9個月,可再為申請資格多保留一些時間。
Q3:申請巴氏量表的流程?
當需要申請外籍看護工時,巴氏量表申請流程,可分為以下3個步驟:
STEP1: 上網下載巴氏量表
有申請外籍家庭看護之需求,或年紀80歲以上的長輩為嚴重依賴者,可先下載巴氏量表檢測
STEP2: 至指定醫療院所進行評估
至政府指定的醫療院所進行評估,並請該機構開立60天內有效之「病症暨失能診斷證明書」並將「巴氏量表」以附件開立,得以該評估依據申請看護。
STEP3: 長照中心進行媒合
若寄送表單通過審核後,主要會先以國人看護為優先進行媒合,待所需看護人數不足時,將可獲得聘僱許可聘請外籍移工家庭看護。
P.S帶病人親洽醫院門診開立證明書,須備文件如下:
1.『病症暨失能診斷證明書(巴氏量表)』及『申請聘僱外籍看護工基本資料傳遞單』
2.病人的 3 個月內 2 吋照片2張
3.申請人(雇主)的身份證正本
2.病人的 3 個月內 2 吋照片2張
3.申請人(雇主)的身份證正本
Q4:若病人無法自行到醫院開立巴氏量表,該怎麼辦?
可向各縣市管理中心預約自費申請「到宅評估鑑定」,各縣市政府受理申請後,應於14日內完成評估鑑定作業之連結,並通知申請人:30天內應完成評估鑑定並寄發結果通知。
一、到宅評估鑑定對象:
(1)全癱無法自行下床
(2)需24小時使用呼吸器或維生設備
(3)植物人
(4)領有極重度身心障礙手冊者
(2)需24小時使用呼吸器或維生設備
(3)植物人
(4)領有極重度身心障礙手冊者
二、到宅評估鑑定費用:(以下以各醫院實際申報為主)
(1)出診訪視費(1名醫師及另1名醫事人員):2000元
(2)評估鑑定費:病症暨失能診斷證明書500元及巴氏量表或 CDR量表500元
(3)交通費:來回計程車資,實支實付。
(2)評估鑑定費:病症暨失能診斷證明書500元及巴氏量表或 CDR量表500元
(3)交通費:來回計程車資,實支實付。
巴氏量表,申請長照看護的一大助力
除了重大身心障礙族群需要看護之外,即便只是單純的年老衰弱,在食衣住行無法好好完成的高齡年長者同樣需要被妥善照顧,因此巴氏量表以各項生活能力做為評估標準,更能實際反映高齡族群的現況,讓步入高齡化社會的國人能享有較好的生活品質,因此,在了解巴氏量表的具體內容後,不妨也為年長的爸媽向所在地機關諮詢相關訊息,也為自己尋求照顧爸媽的助力!
圖片來源: illustAC
延伸閱讀
